Usage Flows (FlowCharts)
You will see list of flows to understand the app usage.
Customer Order Payment Flow

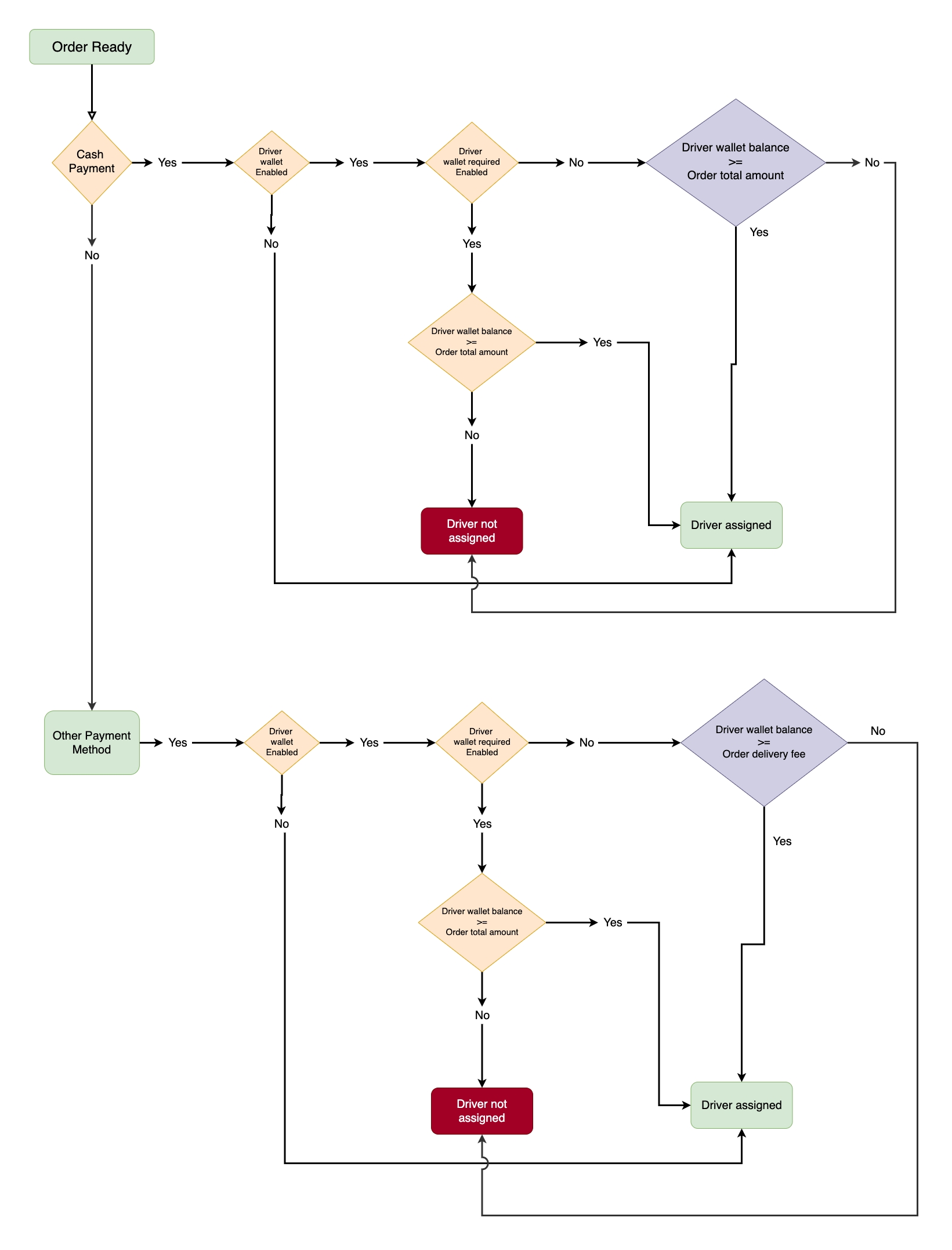
Driver Assignment

Earning (Vendor & Driver)


Last updated
You will see list of flows to understand the app usage.




Last updated